Tata Digital - Payment

Tata NEU
Tata Pay.

Empowering India's digital financial ecosystem.

Tata Pay Hero Image
Project Date March 20th, 2021
Role Senior UX Designer
Client Tata Digital - Payment

Led design of Tata Pay enabling to strengthen Tata Neu's position in the digital payments industry by adding its own UPI service across web, mobile and native platforms, including planning, testing and execution.

Guiding team members on topics such as accessibility, implementation of design tokens etc.

Tata Pay Goal

The Goal

A unified NeoBanking experience for India.

To design a NeoBanking app for India that provides end-to-end banking and financial service to customers with multiple bank accounts, simplifying banking and is a single destination for all banking operations and more.

High-level Objectives

  • Create a direct bank that is 100% digital and reaches users on mobile apps.
  • Digitally reinvent practices and processes associated with traditional banking.
  • Create a user-friendly UI to improve the experience of both parties.
  • Host a safe financial environment.

When we created a strategy, these high-level objectives got translated to a meticulous user-centric winning formula.

Design Process.

Overview of the design approach followed. The process varied based on product lifecycle & requirements including lending, cards, insurance, digital gold, rewards, and UPI.

Design Process Flow

Tools Used

Figma Miro Optimal Sort Adobe CS Google Survey Tata Analytics Qualtrics

Dependencies

  • Market & research data
  • Timelines of associated products
  • Existing Tata resources
  • Organizational maturity
  • Product development stage

Methodology vs Technique

Agile Development or User-Centered Design outlined the principles and practices to achieve goals effectively.

Techniques like wireframing and payment security design offered actionable steps to execute tasks within the structured framework.

Initial Research.

Market Research

As per the Reserve Bank of India (RBI), India's banking sector is sufficiently capitalised and well-regulated. The financial and economic conditions in the country are far superior to any other country in the world. Credit, market and liquidity risk studies suggest that Indian banks are generally resilient and have withstood the global downturn well.

Literature Review

In their study, Devi, Sebastina, and Kanchana (2011) explored customer perceptions of mobile banking. While providing this service, they recommend that clients be informed of all the benefits and drawbacks of mobile banking.

Further simplification of the usage is needed, and as clients are concerned about security while using technology in banking, service providers must offer sufficient security services.

View Source
Research Documentation

What about Challenger Banks?

A modern form of banks to challenge NeoBanks, but owned by traditional banks.

They function without physical offices or branches, but have their own bank license. Examples: Kotak 811, YONO SBI.

Statistics

HTF Marketing Report forecasts for Neo and Challenger Bank investments till 2022 show massive growth.

The rate of return expected for money invested in NeoBanks is to grow more than 12 times from its beginning balance to ending balance.

Stakeholder Analysis

Stakeholder Map 1 Stakeholder Map 2

User Interviews

The target audience were mainly people between ages of 24–40 with jobs, businesses, and entrepreneurs. All had a different financial pattern and dominated the digital financial footprint.

I interviewed 7 individuals from different backgrounds and tier cities. Off-record conversations further added useful insights while creating personas.

User Persona Exploration

User Persona

Conversations with people I meet every day about their experiences with banks, apps, investment, and money tracking helped dilute the inclination of the 7 core users.

The Banking Ecosystem

Attracting both Businesses and Personal banking, the banking ecosystem today is not only bound to websites or apps but still exists in physical forms (checkbooks, passbooks, ATM receipts).

Ecosystem Diagram

The challenge with Tata Pay as a Neo bank was to understand physical ecosystem processes and create seamless experiences between the digital and physical worlds.

Current User Journeys

User Journey Map

Common Pain-points

01

Lack of Transparency

Between banking policies and norms. Awareness of bank account features is low, and vocabulary is not simple.

02

High Cognitive Load

Lack of user interest to learn banking applications. Banking pictures a complex image for most users.

03

Scattered Destinations

Multiple accounts create multiple credentials. Users go to multiple destinations (branch, app, web) for various operations.

04

Friction in Basic Tasks

It takes 7 steps on a website and 8 minutes on average just to block bank offer calls.

The Strategy

After research, it was time to reflect on findings. The perspective gained reinforced objectives for good.

"Keep banking simple, vocabulary simpler, accessibility simplest!"
  • Help users take a pulse of loans, assets, investments, and liabilities to make proper judgments.
  • Track everyday expenses, categorize them, and provide visual representations.
  • Unified access for users with multiple accounts to transfer, receive, and track seamlessly.
  • Create social goals allowing users to save with family or mentors.
  • Simplify payments, bill splitting, and promote learning.
Strategy Board

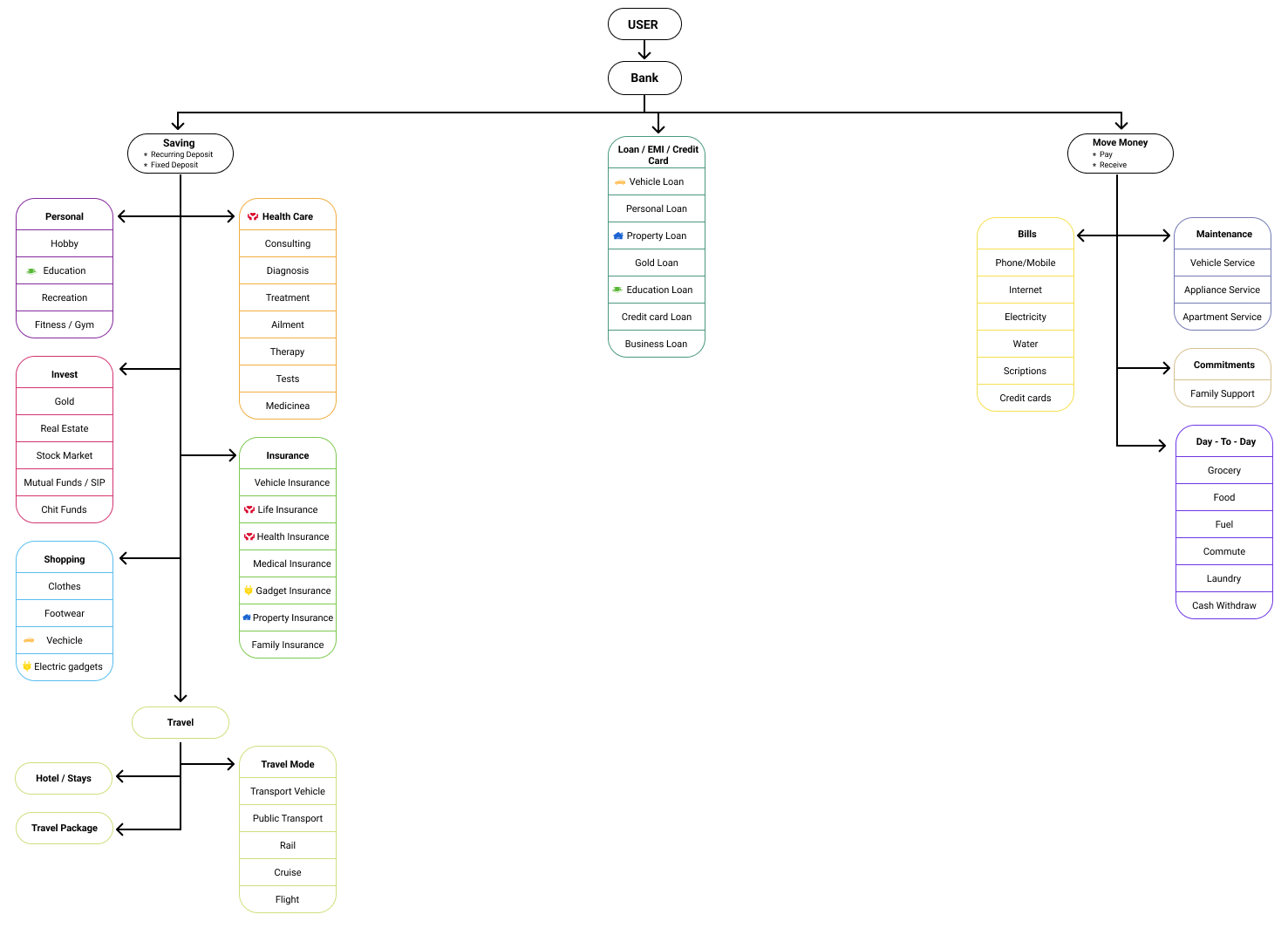
Information Architecture.

Information Architecture

The Design.

After the juggle and struggle, it was time to design.

Why TATAPay?

  • • First step toward banking under the TATA Brand.
  • • A nod to the mentality of 'Just Do It'.

Paper to Pixels

Wireframe 1 Wireframe 2 Wireframe 3